7月20日,由中國光學學會主辦,西安電子科技大學、陜西省光學學會承辦的第十二屆全國大學生光電設計競賽(西北賽區)決賽在西安電子科技大學隆重舉行。本次競賽以“光電引領、未來可期”為主題,共有來自西北地區46所高校的524支隊伍、1998名師生報名參賽,在參賽高校數,參賽隊伍規模上再創歷史新高。

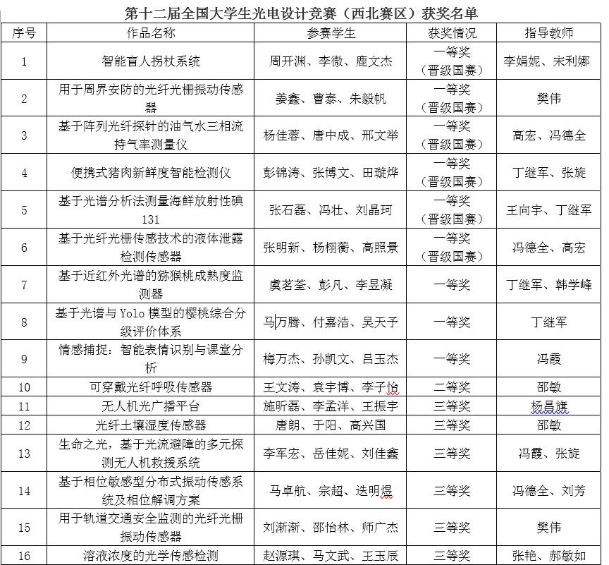
作為全國普通高校A類學科競賽,我校理學院一直非常重視,經過前期精心組織,認真準備,共有26支隊伍(歷史最高)報名參賽,有10支隊伍進入現場決賽。在7月20日進行的西北賽區線下決賽的現場展示和答辯演示環節中,我校學生準備充分、發揮出色,展現出優秀的光電設計和應用能力,共取得西北賽區一等獎9項(歷史最高)、二等獎1項,三等獎6項,我校獲優秀組織獎,10名教師獲優秀指導教師獎。經過大賽專家評議,共有6支隊伍入圍全國總決賽,下一步,理學院將進一步總結經驗,加強對學生團隊的指導,爭取在全國總決賽中取得好成績。


全國大學生光電設計競賽是國內光電專業領域規模最大、最具影響力的示范性賽事之一,本次西北賽區決賽不僅是西北地區高校展示光電領域科技創新教育成果、光電相關專業學生開展科技創新實踐的重要平臺,還進一步促進了各高校在教育教學改革、人才培養模式探索等方面的共同提升。


