新冠肺炎疫情以來,西安石油大學高度重視師生員工的身心狀態,主動、及時做好心理防護工作。學生心理成長指導中心(油緣心理)以心理援助為底線,以心理教育為主線,以網絡為手段,以“如石油之動力、惜相遇之機遇、助心理共成長”油緣心理理念為思路,積極構建12345+N平臺,及時推進線上心理抗疫,取得了明顯成效。
舉辦“一場競答”,心理知識“云”科普。為幫助我校師生恢復后疫情時期的心理重建,掌握心理自助及助人技能,特舉辦2020“油緣抗疫”心理健康科普知識競答活動。活動分先行學習、在線答疑與限時競答三個環節,將心理健康知識與疫情結合,自編題庫,進行科普。全校6000余名師生參加活動。學生謝穎說:“這些問題好像就說的是我身上的事,題庫學習讓我覺得心理知識很有意思,也糾正了我以往的一些行為。”一位老師說:“我帶著孩子參加活動,不為比賽拿獎,就是用這個方式陪伴孩子,一起成長!”

(“油緣抗疫”心理健康科普知識競答活動通知)

(“油緣抗疫”心理健康科普知識競答參與過程)
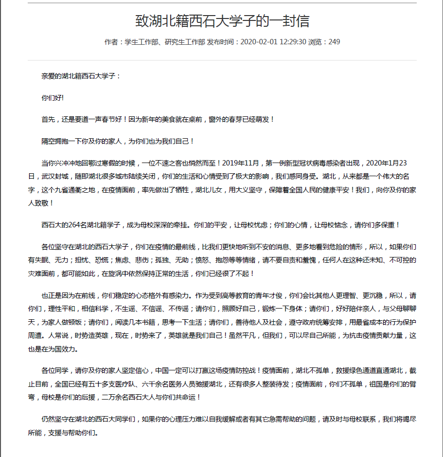
撰寫“兩封書信”,傾情守護凝心聚力。1月31日,學校發出《給湖北籍西石大學子的一封信》,向身處疫區中心的學生送去母校的牽掛與撫慰,與湖北籍學生及家人一起抗疫。2月6日,發布《給陜西高校班級心理委員的倡議書》,并通過陜西省委教育工作委員會轉發全省各高校,鼓勵廣大學生骨干充分發揮朋輩優勢,攜手互助,建立戰“疫”情境中的心理互助,在國家危機時洋溢青春的力量。

(致湖北籍西石大學子的一封信)

(給全省高校班級心理委員的倡議書)
暢通“三條路徑”,開展疫情心理幫扶。為及時有效地進行疫情下的心理幫扶工作,1月25日,“油緣”心理迅速成立了包括4名專職、5名兼職心理咨詢師、4名學生助理在內的心理援助團隊,采取電話、郵箱、QQ平臺三種途徑開展心理援助,為全校學生、教職員工及家屬筑起抗疫的心理防線。

(“油緣”戰疫線上心理援助平臺)
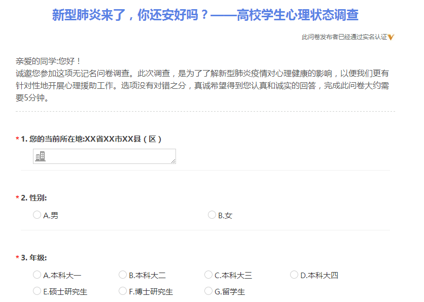
調研“四份問卷”,回應師生心理需求。為更有針對性地進行疫情下的心理教育,2月1--7日,油緣心理編制、發放四份中、英文調查問卷:《新型肺炎來了,你還好嗎?--疫情期間心理狀況調研》,了解高校師生、社會大眾及國際學生當下的心理狀況及心理幫扶需求。根據調研結果,以師生現實需要為問題點,設計“危機中成長—后新冠肺炎時期心理健康教育系列講座”,幫助師生獲得科學的心理調適方法,促進師生在突發公共衛生事件背景下的心理成長。

(新型肺炎來了,你還好嗎?--疫情期間心理狀況調研(高校版))

(新型肺炎來了,你還好嗎?--疫情期間心理狀況調研(英文版))

(危機中成長—后新冠肺炎時期心理健康教育系列活動)
開展“五個實踐”,課堂教學助抗疫。響應教育部“停課不停學”的要求,2月19日開始,《心理健康教育》課程組的18名專兼職教師利用網絡平臺集體備課,將疫情之殤與應對融入教學內容。課程將專題教學與實踐體驗相融合,布置了云實踐作業,學生通過網絡制作心理微電影、心理手語舞、心理主題班會、心理微創作、心理微設計等五種實踐作品,表達戰疫感悟、成長反思,進一步引導學生挖掘自身潛能,發揮團隊力量,提高心理抗疫力。
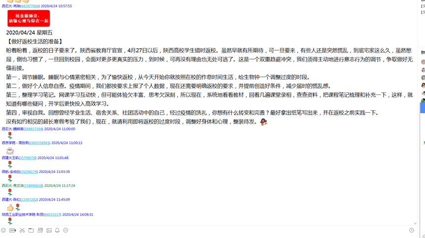
堅持“每日(N條)分享”,強心日常生活。每日云分享始于2018年4月25日,初始名為【九點分享】。2020年1月26日,因抗疫的需要,更改為【抗擊新冠肺炎,油緣心理與你在一起】,由油緣心理團隊原創或編著疫情心理調適微知識,每日九點通過網絡向師生、社會民眾發送,用專業的知識解讀疫情心理,用理性的思維重建心理力量、用發展的視角培養健康心態。每日分享變心理說教為資源傳遞、變抽象理論為情境問題、變外界調節為心理自助、變被動教育為自我成長。截止目前,已伴隨抗疫局勢發布115條,閱讀量約20000人/日,成為很多人每天清晨的“第一眼”,生活情緒的“穩定器”。

(【每日分享】抗擊新冠肺炎,油緣心理與你在一起)

(每日分享師生反饋)

(每日分享師生反饋)