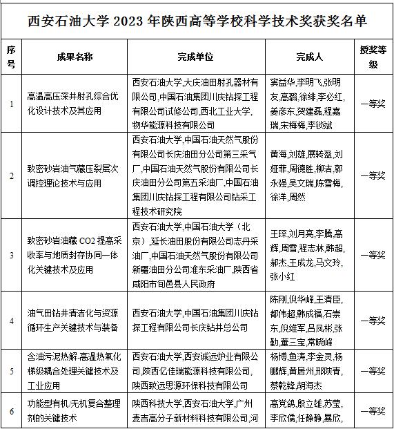
近日,陜西省教育廳印發了《關于表彰2023年度陜西高等學??茖W技術研究優秀成果獎的通報》(陜教函〔2023〕366號),我校共19項科技成果獲獎。其中,以第一完成單位獲一等獎5項、二等獎8項、三等獎3項、創新驅動獎2項;以非第一完成單位獲一等獎1項。



陜西高等學??茖W技術研究優秀成果評選由陜西省教育廳主辦,旨在獎勵陜西高等學校在科技創新、成果轉化中作出突出貢獻的個人、組織,調動教師、科技工作者的積極性,推動高校深度融入我省創新驅動發展戰略,加速科技成果就地轉化,以科技創新助力陜西高質量發展。經評選,2023年度共評出獲獎成果404項,其中特等獎31項、一等獎139項、二等獎167項、三等獎60項、創新驅動獎4項、科普獎3項。